6月10日开始网上登记!贵阳市2025年义务教育招生政策公布

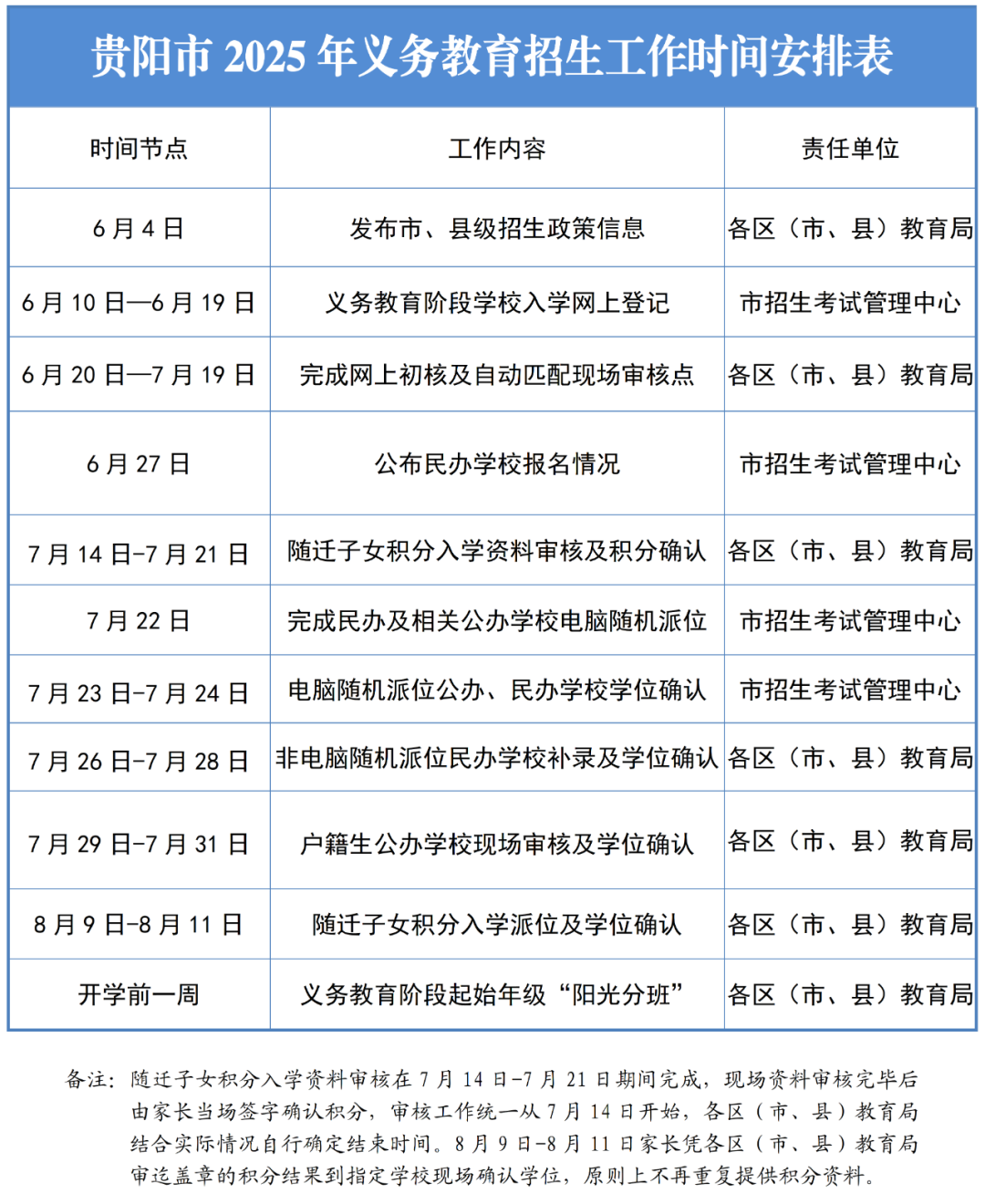
5月22日,《贵阳市教育局关于做好2025年义务教育招生入学工作的通知》发布,义务教育阶段学校入学网上登记将于6月10日-6月19日进行,报名期间每天开网时间为9:00-24:00。
《通知》明确——
640-1
➤ 2025年,我市义务教育招生继续实行网上登记入学,统一实施计划招生管理,公办小学、初中划片入学,义务教育阶段起始年级继续实行“阳光分班”。➤ 每名入学适龄儿童少年可在其户籍或居住证所在区(市、县)选择填报1所民办学校。

➤ 学籍注册过程中的信息采集范围,严禁超范围采集学生及学生监护人信息。

《通知》规定,要切实保障适龄儿童少年接受义务教育的权利,2025年8月31日前(含8月31日)年满六周岁的适龄儿童要按时接受义务教育。对于因身体健康等原因确需暂缓入学的适龄儿童,其父母或其他法定监护人应向县级教育行政部门提出申请,获批准后方可暂缓入学,任何机构或个人不得擅自以在家学习替代国家统一实施的义务教育。
公办学校划片就近入学
2025年,贵阳市继续坚持公办学校划片入学。各区(市、县)教育局要按照“学校划片招生、生源就近入学”原则,依据学校分布、适龄学生人数、学校规模、上下学交通状况,结合区域教育布局调整、新建及改扩建小区、人口变化等因素,按照就近或相对就近原则,科学划定公办学校招生入学范围。同时,片区内登记报名人数超过学校招生计划或学校实际办学承载能力的,按照已公示明确的规则录取,未录取的学生需在相邻片区就近协调安排入学。实施多校划片和小升初对口直升的,应提前向社会公布相关政策要求。省市两级教育行政部门、高校、科研机构附属义务教育学校,按教育部相关规定纳入属地招生管理,由学校所在区(市、县)教育局下达招生计划。

市体育中学等招收义务教育适龄儿童少年的体艺类专门学校可组织开展专业项目测评,不得组织文化课科目考试,招生方案须经专业主管部门和教育主管部门批准后实施。

民办学校统筹招生
继续实施民办学校统筹招生,公民办义务教育学校同步招生。坚持民办义务教育学校招生纳入审批地统一管理,优先满足学校所在区(市、县)学生入学需求,所在区(市、县)招不满且审批机关为市教育局的,可以在全市范围内适当跨区(市、县)招生。民办学校报名对象为具有我市户籍或法定监护人持有我市有效期内居住证的适龄儿童少年,每名入学适龄儿童少年可在其户籍或居住证所在区(市、县)选择填报1所民办学校。

报名人数超过核定招生计划数的民办学校,录取学生全部通过电脑随机派位在报名学生中产生;报名人数未超过核定招生计划数的民办学校,由学校根据家长意愿直接录取报名学生,原则上学校不得录取不符合报名条件的学生。

电脑随机派位结束后,被录取学生在市教育局规定的时间和指定渠道缴纳学费,完成录取锁定。报名截止后,报名人数少于核定招生计划数的民办学校,要制定补录方案,经其所在区(市、县)教育局按流程审批后,在规定的招生范围和招生计划内补录符合条件的学生。

未被民办学校录取的学生,按照公办学校的招生原则进行招生。失信被执行人子女不得报名就读高收费民办学校。

民办九年一贯制学校、十二年一贯制学校小学部学生符合民办学校报名条件的,可以直接升入本校初中部,初中部招生名额多于小学部直升人数的,多余学位要按民办学校招生录取规则进行录取;初中部招生名额小于小学部直升人数的,采取电脑随机派位方式录取。

保障特殊群体接受义务教育
在保障随迁子女入学方面,各区(市、县)教育局要严格按照《居住证暂行条例》规定,全面落实“两为主、两纳入、以居住证为主要依据”的随迁子女入学政策,完善随迁子女入学细则,推进外来人员随迁子女仅凭居住证入学;要落实《外来人员随迁子女在筑接受义务教育指南》要求,做好积分审核、入学安排等相关工作,加大脱贫家庭进城务工人员子女就学保障力度;公办学位不足的,应继续采取政府购买服务方式安排在民办学校就读,并完善政府购买服务办法,确保学生免费接受义务教育;需要在我市接受义务教育的港澳台居民随迁子女,凭有效期内港澳台居民居住证,享受持内地(大陆)居住证公民的同等待遇;持有中国《外国人永久居留证》的外籍人员,随迁子女义务教育阶段入学,符合条件的,由其居住区(市、县)教育局按照就近入学的原则办理入学手续。同时,各区(市、县)教育局在保障残疾儿童少年入学方面,要积极推进融合教育,按照分类安置的原则,“一生一案”做好具备接受教育能力的残疾适龄儿童少年入学保障;在保障易地扶贫搬迁户子女入学方面,要确保易地扶贫搬迁户适龄子女义务教育保障到位,按照就近入学原则做好搬迁户子女就学衔接工作,并严格控制班额;在落实优抚对象子女入学政策方面,要严格执行国家、省、市的有关政策性优惠规定,对烈士子女、符合条件的现(退)役军人子女、公安英模和因公牺牲伤残警察子女、国家综合性消防救援队伍人员子女、归国华侨子女等其他各类优抚对象,要细化入学操作程序,落实教育优待政策,按照相关规定,协调办理入学手续;在加强困境儿童、农村留守儿童入学关爱方面,要及时为不方便或不会使用网上报名的农村留守儿童家长提供便民服务,防止留守儿童因家庭关爱缺失而影响报名入学,对居家无人看管照顾的留守儿童、困境儿童要结合个人意愿和村(居)委会意见优先安排到寄宿制学校就读。

严格规范招生行为
《通知》强调,2025年,全市义务教育阶段起始年级继续实行“阳光分班”,由市教育局提供统一的分班系统,学生、班主任通过双随机方式组建班级。在义务教育招生入学工作开展期间,任何学校不得通过面试、面谈、测评、简历资料、体验活动等方式挑选学生,严禁以各类考试、竞赛、培训成绩或证书证明等作为招生依据。各区(市、县)要坚持自愿申请、公平公开、就近就便原则,制定本地区多孩子女义务教育长幼随学政策,但不得含有自由择校的内容。

在义务教育招生入学工作纪律方面,各地各校严禁设置违反法律法规的限制条件;严禁考试招生并严格控制跨区域招生;严禁要求家长提供计划生育、超过正常入学年龄、户籍地无人监护等证明;严禁将预防接种证明作为入学报名前置条件,可在开学后及时要求学生提供;严禁学校设立“国际部”“国际课程班”“境外班”招收中国国籍学生或面向中国国籍学生开设境外课程和使用境外教材;严禁学校以任何名义设立重点班、快慢班、实验班;严禁民办学校在师资配置和实施国家课程、地方课程、校本课程教育教学时区别对待政府通过协议、约定、委托、购买服务等方式录取的学生。

招生结束后,各区(市、县)教育局要严格对照网上录取结果为新生注册学籍;要进一步规范学籍注册过程中的信息采集范围,严禁超范围采集学生及学生监护人信息。同时,要将义务教育招生入学工作纳入教育督导检查的重要内容;要畅通举报渠道,开通举报电话,对于举报的顶风违反“十个严禁”等行为,要认真核实查处,对违规的单位或个人要严肃处理,及时通报。除以上处理外,公办学校违规招生的,对相关责任人按照干部管理权限进行处理;民办学校违规招生的,直接取消2025年招生资格,对已经招收的学生进行分流,并依法依规核减次年招生计划,直至停止招生、吊销办学许可证。

市教育局明确,贵安新区义务教育招生入学工作由贵安新区社会事业管理局负责实施;贵阳国家高新技术产业开发区义务教育招生入学工作按原有政策执行,同时贵阳国家高新技术产业开发区要进一步加大义务教育学校建设力度,满足辖区内适龄儿童少年就读需要;贵州双龙航空港经济区义务教育招生入学工作由南明区教育局负责实施,贵州双龙航空港经济区社会事务协调办公室加强办学保障。
登记渠道

(1)网页PC端登录①直接登录“贵阳市义务教育入学服务平台”网站,网址:https://yjrx.gyzkzx.cn。(现暂未开通,将于6月10日开放报名)

②登录贵阳市教育局网站http://jyj.guiyang.gov.cn,点击“贵阳市义务教育入学服务平台”链接进入平台。(现暂未开通,将于6月10日开放报名)

③登录贵阳市招生考试管理中心网站:http://www.gyzkzx.cn,点击“贵阳市义务教育入学服务平台”链接进入平台。(现暂未开通,将于6月10日开放报名)

为了更好地进行网上登记,报名时建议使用360浏览器(极速模式)或QQ浏览器(极速模式)。

(2)爽贵阳小程序或手机APP登录

进入“爽贵阳”微信小程序或手机APP,在页面内找到“义教入学”登记入口。

640-73
640-74

来源:贵阳市教育融媒体中心

话题:
No Tag